OptiTrack Blender Plugin
Learn to setup and use the OptiTrack Blender plugin.
Overview
Version Requirements
Blender Setup (Client)
Import Plugin Package into Blender


Enable the Plugin


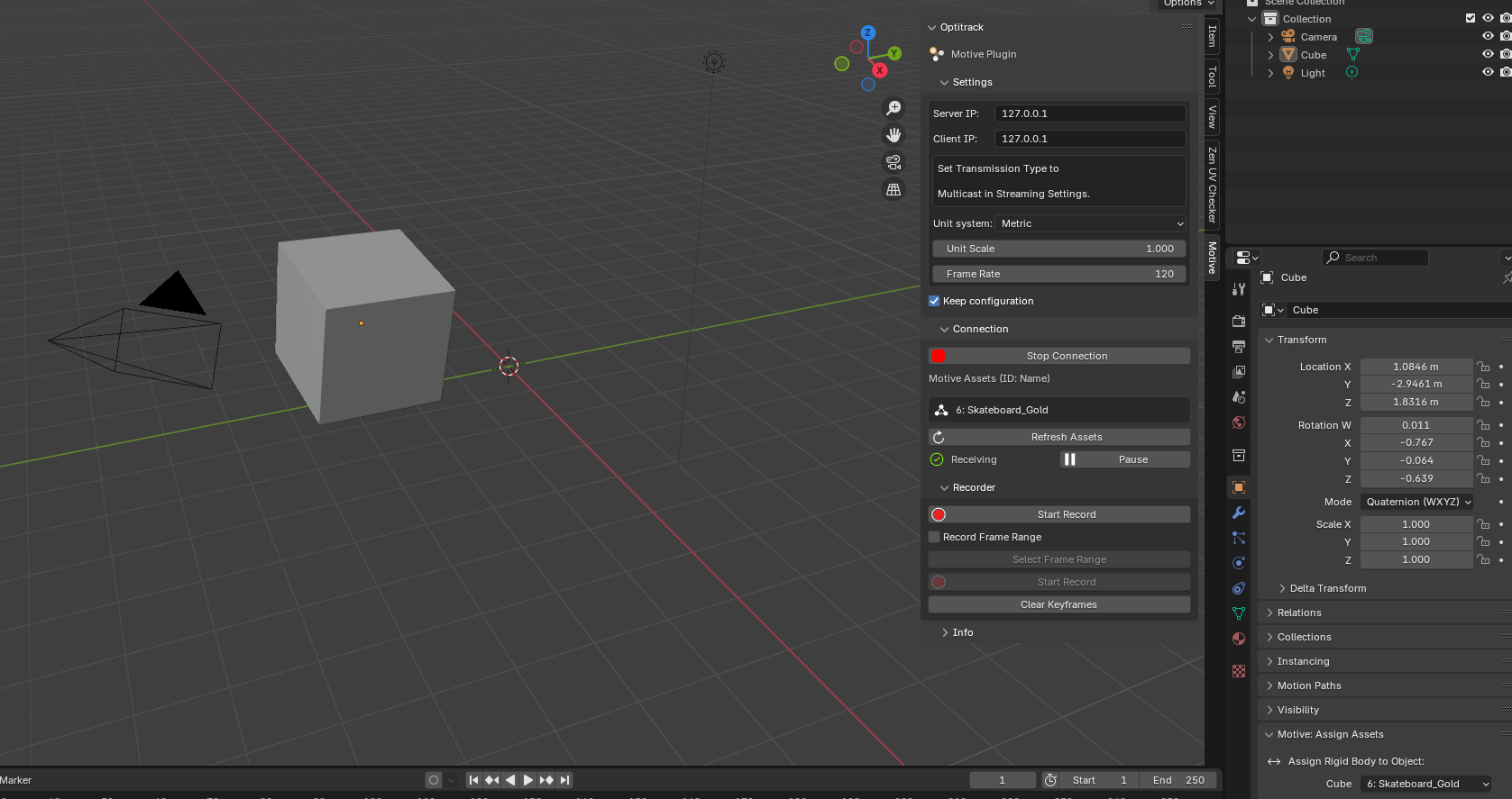
Motive Data Streaming Setup (Server)

Blender Plugin Connection Setup

Apply Motive Streaming Data to Objects
Assign the Server IP and Client IP

Set Transmission Type

Update Blender Configuration (optional)

Start Connection


Assign Assets - Rigid Bodies


Using the Recorder
Recording

Record a Frame Range

Record Multiple Actions

Managing Actions with Dope Sheet




Access Help

Last updated
Was this helpful?

